我又来给大家送干货啦!今天分享的干货是福州省立医院美国移民体检攻略,经常有朋友问小助,移民体检需要哪些材料?如何网上预约体检?什么时候才能领取体检报告? 等等问题,今天给大家一一列出来。本文章超干货,如果对大家有帮助,记得点击在看,点赞,转发。
一、体检办理流程
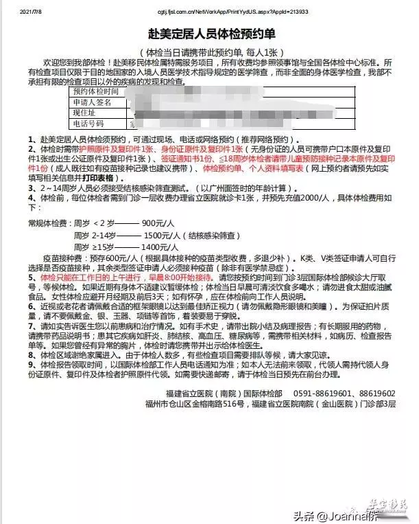
1、通过现场、电话或者网络预约,推荐用网络预约,速度会更快;
2、前往体检,体检前需先办理就诊卡,到三层体检部取号,等候叫号; 完成收费、登记、照相等步骤,然后进行体检;
3、领取体检报告
二、移民体检材料清单
1、护照原件,复印件一份;
2、身份证原件,复印件一份(无身份证的人员可携带户口本原件及复印件1张或出生证原件及复印件1张)
3、美国驻广州总领馆或美国公民和移民事务局的约见信(包括美领馆寄给您的约见通知及成功预约的预约确认信)原件、约见信复印件一份,如约见信为电子邮件需打印;
4、体检预约单+个人资料填写表
5、未年满18周岁的的体检者请带儿童预防接种记录的原件和复印件(成人既往如有移民接种记录也建议携带)
6、如曾患有慢性病、有重大疾病史或手术史者,或目前正在接受医学治疗体检时请尽可能提供病历或有效医学证明(如病历记录、住院小结、手术记录、病理报告)。
7、体检时需提供以下医学信息:
1.目前用药的名称、剂量、用法;
2.既往手术史(全部曾经做的手术,精确到年);
3.生育史(每次生育的具体时间,精确到年、 月、日,并注明是否为正常产或剖腹产);
二、网上预约体检流程
第一步 :登录福建省立医院国际体检部官方网站

第三步:点击立即注册账号,注册后先选择体检时间,然后按要求填写所需个人信息


第四步:预登记成功提交后,下载预约单页并打印出来,个人资料填写表和接种申请表的部分信息可以打印后用笔勾选,届时携带至体检中心体检


三、体检当天指引流程

四、领取体检结果
1、一般情况下,如果检查结果正常,报告将在体检后的第4个工作日下午(体检当日不算)由本人带护照前来领取。同一家人可以由一人统一领取。如果无法前来领取,可以在前台预先办理邮寄。
2、有以下情况的申请人可能需要延长领取体检结果:
1.潜伏结核检查阳性的申请人(2-14岁申请人)及其家人;
2.在体检中发现患有传染病的申请人;
3.需要会诊或有严重疾病而需要做进一步检查以明确诊断的申请人;
4.未完成体检的申请人(如妊娠待查,未按规定预防指定的接种或未完成x光检查等)。
3、领取体检结果需提交的材料:
1.护照原件;
2.约见信(包括美领馆寄给您的约见通知及成功预约的预约确认信);
3.体检回执。
五、移民体检常见问题
1、体检需要空腹吗?
答:美国移民体检不需要空腹,可以进食早餐。宜清淡饮食,避免甜食、含糖类饮料及油腻食物。
2、女性在生理期体检,会不会影响结果?
答:美国体检无需避开生理期。
3、预约后可以改时间吗?
答:登录账号后,删除原来的预约信息,再重新预约就可以了。
4、预约信息填写错误后可以修改吗?
答:可以将预约单打印好后手动修改,体检当天,前台工作人员会核对您的预约单信息。
5、我家里有三个人体检,可以只创建一张就诊卡存入三个人的体检费用吗?
答:就诊卡上只有一个人的信息,所以每个人都必须新建一张就诊卡。
温馨提示:
1、福建省立医院(南院)体检时间是周一到周五早上8:00~12:00,下午14:30~17:30;冬季下午办公时间为下午:14:00~17:00。
2、收到的体检结果包裹不能自行拆封!一定要等到领事馆的工作人员打开哦!
感谢大家的阅读与关注,如果大家对移民体检方面,或者有关于其他美国移民的问题, 欢迎在留言区留言或私信联系我哦~
最近很多人都被骗了,所以你也要敲响警钟。市面上有这么一波人,以所谓rinp试点项目,诱人去加拿大偏远小镇里买房,但那只是打分表上的一个加分项而已。而且只在某些镇里可用,跟真正的购房一步到位移民,差了十万八千里。这些不良商家就是为了卖房,而非移民,重要的事情说三遍,要小心,要小心,要小心!更何况,现在加拿大根本不允许外国人买房!
8月5日,云南省移民产业投融资有限公司党委书记、董事长刘作恒一行到盐津考察,就盐津县温泉酒店及配套建设、高铁站站前广场及配套设施建设等项目合作进行座谈。县委书记杨仕翰,县委副书记,县长宋廷柱参加座谈会。座谈会上,双方就盐津县温泉酒店及配套建设、高铁站站前广场及配套设施建设等项目合作的背景、项目概况、项目合作模式等相关事宜深入交换了意见。
随着澳洲技术移民的政策持续放宽,咨询问题的范围也越来越广,尤其是很多工程相关的朋友在技术评估初期总把握不好方向。很多朋友在实际工作中,其内容其实并没有太细节化,甚至经常游走于几个岗位之间因此,澳洲移民律师来和大家分享下几种在澳洲移民中比较有代表性的工程岗位,以及各个职位之间的不同点和优劣势。anzsco133211工程经理engineeringmanagerea评估--工程经理负责企划、组织、指导、控制并协调公司的工程和技术作业;anzsco133111施工项目经理constructionprojectm
大家平时谈论美国很多,关于美国的新闻也很多,下面这些关于美国的十五个冷知识,你知道吗?美国国旗的设计师贝奇·罗丝betsyross可能根本没有设计第一面美国官方国旗,没有任何证据支撑,这个故事可能是一个传说。没有证据证明美国第一面国旗出自贝奇·罗丝之手美国国歌《星条旗thestar-spangledbanner》的旋律原本是一首英国酒吧歌曲。
法国是欧洲四大经济体之一,也是一个高度发达的资本主义国家。法国以其风光秀丽、文化优雅、精神自由而闻名于世。但是,法国也是一个移民大国,有着庞大的移民群体和复杂的移民问题。移民问题给法国带来了什么样的影响和困难?法国又如何应对移民问题呢?<h2class="pgc-h-arrow-right"data-track="3">一、经济方面:就业竞争、福利滥用和财政压力</h2>法国经济在欧洲和世界上也有着重要的地位和影响力,但近年来也面临着一些挑战和困难。
中国有十四亿人口,中华文明传承几千年,历史上的世界四大文明古国,只有中国这个古老的东方文明古国,依然屹立于民族之林,作为中国人,怎能不骄傲自豪。现代化文明发展迅猛,互联网技术让全球都变成了地球村,很多人都选择到海外求学和发展,我国海外移民的总人数已经达到了1073万人,位列世界移民人数的第三名,最讲家国情怀的中国人,为什么有这么多人选择走出国门,移民潮又为何盛行?
关于加拿大对外籍人士政策的友好大家听说的也不在少数了,其中对于本地大学或者college毕业的学生发放毕业工签算是非常诱人的一个政策了,这在几个欧美移民国家是完全找不到的,也是留学生毕业必申的一个签证,不需要找到工作,没有任何额外条件就可以申请三年开放式工签。但因为最近审理的时间变得越来越长,要将近六个月的时间,所以有些毕业生们就会选择去边境换取毕业工签,因为边境是当天出工签,就可以节省很多时间。
近年来,很多父母为了让孩子享受更好的教育资源而移民海外。新加坡距离中国近,治安稳定,教育实力在全球名列前茅,受到很多家长的欢迎。更重要的是,拿到新加坡身份后,无论是在学习、考试方面,孩子都能拥有更多的机会和选择。一、为何让孩子移民新加坡读书1.分流教育体系新加坡吸收了东西方教育的优势,在沿袭英式精英教育的基础上,提倡因材施教。
近年来,随着日本对外来人口的开放,日本成为亚洲人口最多的国家。在日本生活了几十年的黑人数量也越来越多。那么,日本人是怎么对待黑人的呢?对于日本来说,这是一个非常棘手的问题。那么,日本政府是如何处理黑人问题的?这个问题为什么这么难解决呢?日本人不欢迎黑人日本人的排外心理非常严重,对外来人口的排斥更是非常明显。
2023年6月份美国移民排期更新!非技术劳工类别表a前进139天,表b前进61天,其他类别原地踏步。值得注意的是,eb-5签证预留项目仍处于无排期的状态,现在仍是走eb-5无排期通道快速拿身份的黄金窗口期!2023年6月职业移民排期表a–最终裁定日(fad)?eb1(杰出人才)排期为2022年2月1日,无变化;?eb2(高等学位专业人才)排期为2019年6月8日,无变化;?eb3(技术类专业劳工)排期为2019年4月1日,无变化;?非技术劳工排期为2015年9月1日,前进4.5个月;?eb4(特殊人员)排